№1169 ГДЗ Рымкевич 10-11 класс (Физика)
Решение #1
Решение #2
Решение #3

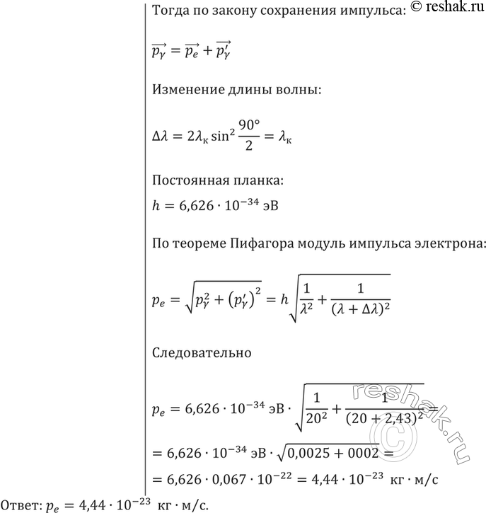
Рассмотрим вариант решения задания из учебника Рымкевич 10-11 класс, Дрофа:
Рентгеновские лучи с длиной волны 20 пм рассеиваются под углом 90°. Найти импульс электронов отдачи.
*размещая тексты в комментариях ниже, вы автоматически соглашаетесь с пользовательским соглашением