№225 ГДЗ Рымкевич 10-11 класс (Физика)
Решение #1
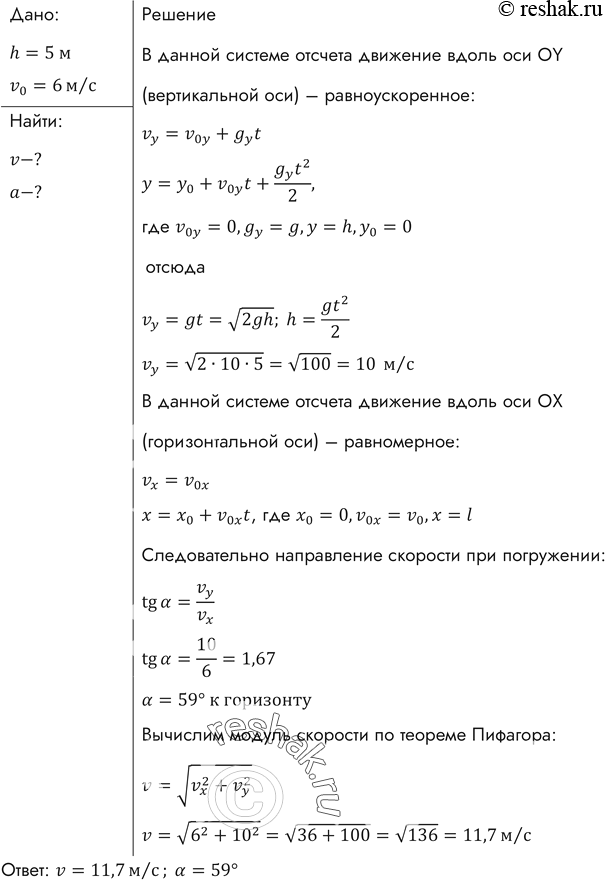
Решение #2
Решение #3

Рассмотрим вариант решения задания из учебника Рымкевич 10-11 класс, Дрофа:
Мальчик ныряет в воду с крутого берега высотой 5 м, имея после разбега горизонтально направленную скорость, равную по модулю 6 м/с. Каковы модуль и направление скорости мальчика при достижении им воды?
*размещая тексты в комментариях ниже, вы автоматически соглашаетесь с пользовательским соглашением