№427 ГДЗ Рымкевич 10-11 класс (Физика)
Решение #1
Решение #2
Решение #3

Рассмотрим вариант решения задания из учебника Рымкевич 10-11 класс, Дрофа:
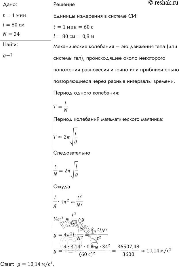
Какое значение ускорения свободного падения получил ученик при выполнении лабораторной работы, если маятник длиной 80 см совершил за 1 мин 34 колебания?
*размещая тексты в комментариях ниже, вы автоматически соглашаетесь с пользовательским соглашением