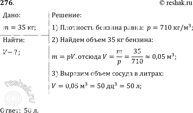
Упр.276 ГДЗ Лукашик 7-9 класс по физике (Физика)
Решение #1

Рассмотрим вариант решения задания из учебника Лукашик, Иванова 7 класс, Просвещение:
276. Какой вместимости надо взять сосуд, чтобы в него можно было налить бензин, масса которого 35 кг?
*размещая тексты в комментариях ниже, вы автоматически соглашаетесь с пользовательским соглашением