Упр.725 ГДЗ Лукашик 7-9 класс по физике (Физика)

Решение #1

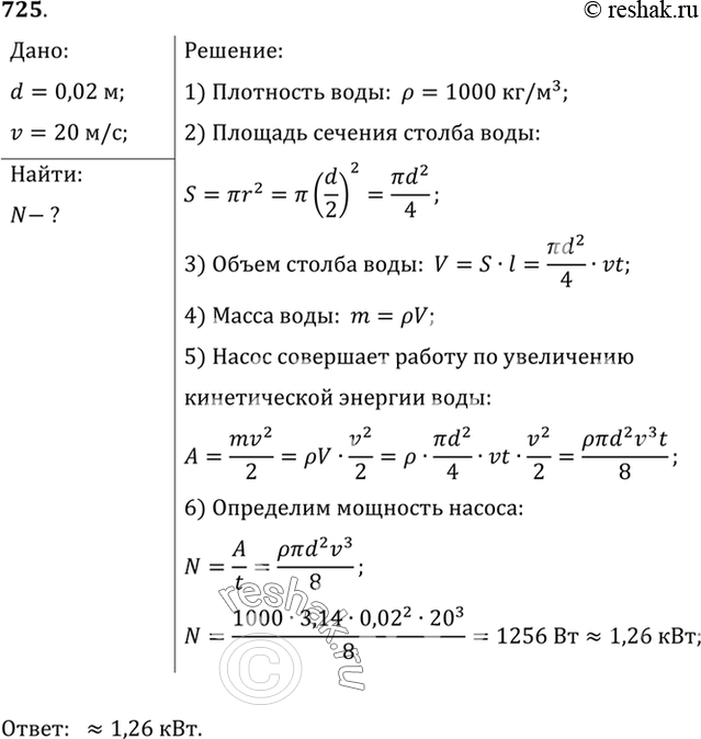
Изображение 725.	Насос выбрасывает струю воды диаметром 2 см со скоростью 20 м/с. Какую мощность развивает...

Решение #2

Изображение 725.	Насос выбрасывает струю воды диаметром 2 см со скоростью 20 м/с. Какую мощность развивает...
Загрузка...

Рассмотрим вариант решения задания из учебника Лукашик, Иванова 8 класс, Просвещение:
725. Насос выбрасывает струю воды диаметром 2 см со скоростью 20 м/с. Какую мощность развивает насос?
*Цитирирование задания со ссылкой на учебник производится исключительно в учебных целях для лучшего понимания разбора решения задания.
*размещая тексты в комментариях ниже, вы автоматически соглашаетесь с пользовательским соглашением