Упр.781 ГДЗ Лукашик 7-9 класс по физике (Физика)
Решение #1

Рассмотрим вариант решения задания из учебника Лукашик, Иванова 8 класс, Просвещение:
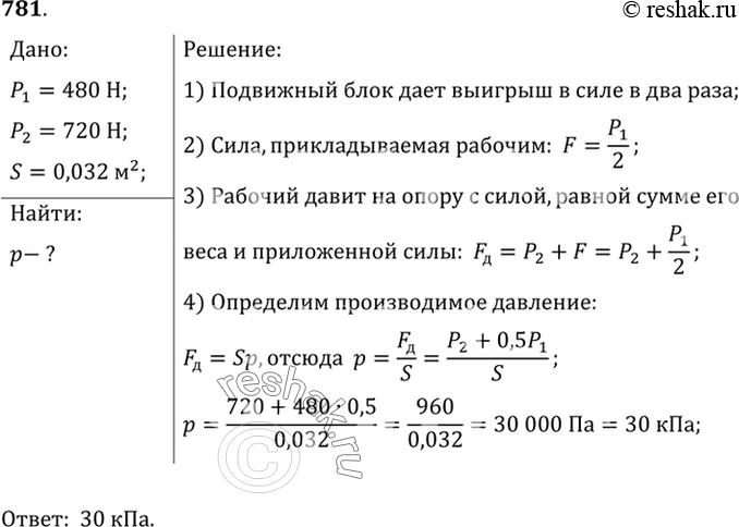
781*. На опоре стоит рабочий и с помощью блока равномерно поднимает груз, вес которого равен 480 Н (рис. 232). Вычислите давление, производимое рабочим на опору, если его вес 720 Н, а площадь ступней составляет 320 см2. (Трением и весом блока можно пренебречь.)
*размещая тексты в комментариях ниже, вы автоматически соглашаетесь с пользовательским соглашением