Упр.1134 ГДЗ Алимов 10-11 класс (Алгебра)
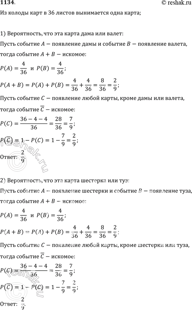
Решение #1
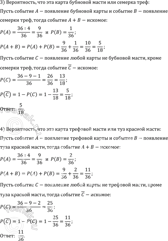
Решение #2

Рассмотрим вариант решения задания из учебника Алимов, Колягин, Ткачёва 11 класс, Просвещение:
1134 Из колоды карт (36 листов) наугад вынимается одна карта. Какова вероятность того, что эта карта: 1) либо дама, либо валет; 2) либо шестёрка, либо туз; 3) либо семёрка треф, либо карта бубновой масти; 4) либо туз красной масти, либо карта трефовой масти? Решить задачу двумя способами.
*размещая тексты в комментариях ниже, вы автоматически соглашаетесь с пользовательским соглашением